心肌梗死(Myocardial infarction)发病率和死亡率在我国位居前列。尽管药物溶栓或介入治疗及时通开血管能有效抢救病人,但长期死亡率和心梗后心衰发生率依然很高。钠-葡萄糖协同转运蛋白2(SGLT2)抑制剂-恩格列净(EMPA)已广泛用于糖尿病和心衰病人,但其保护机制尚未完全阐明。B淋巴细胞具有产生抗体、提呈抗原、分泌细胞因子的功能,广泛参与免疫应答过程,对心血管系统有重要影响,但心梗后B细胞如何参与心梗免疫应答的调控机制仍不清楚。
2022年9月28日,viphjc888黄金城项耀祖课题组在Basic Research in Cardiology杂志发表了题为“Bone marrow‑derived naïve B lymphocytes improve heart function after myocardial infarction: a novel cardioprotective mechanism for empagliflozin”的论文,发现EMPA抑制了心梗后糖皮质激素上升引起的骨髓Naïve B细胞自噬性死亡,而回补骨髓B细胞能显著改善心梗后心室重塑,为心梗适应性免疫反应的调节提供了新的机制见解。

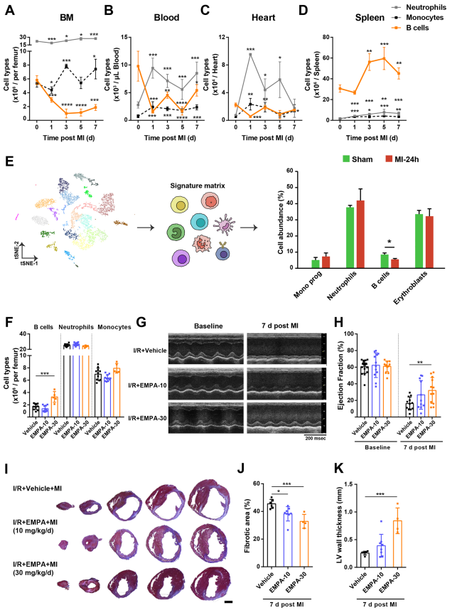
为了探究B细胞在急性心梗中的作用,研究人员首先通过免疫细胞跨组织的动态变化发现心梗后24小时骨髓B细胞数量骤降,脾脏B细胞数量在急性期保持稳定。同时,心梗3天后脾脏,血液及心脏B细胞数量升高伴随骨髓B细胞数量持续降低,以上结果表明心梗3天后心脏和血液中的B细胞增加主要归功于脾脏。骨髓作为B细胞分化场所,同样也能产生成熟的IgDhi B细胞,其在心梗后的作用还未知。在此基础上,研究人员首次建立了二次心梗模型,发现EMPA具有剂量依赖性心脏保护作用,使I/R后的骨髓B细胞数量显著升高、心功能改善、纤维化面积降低。这些结果共同提示,骨髓来源的B细胞在心梗后心脏损伤修复中起关键作用,同时EMPA可能直接作用于B细胞发挥心脏保护作用。

图1 B细胞跨组织的动态变化及EMPA使I/R后的骨髓B细胞数量升高、心功能改善
为了明确心梗对骨髓B细胞组分的影响以及EMPA作用的靶细胞,研究人员对心梗及EMPA处理的小鼠骨髓免疫细胞进行单细胞测序,确定了骨髓Naïve B细胞(B220+CD19+CD43-IgM+IgD+)主要响应心梗刺激,数量显著减少,而在EMPA作用下该类群细胞恢复了其数量和功能。此外,研究人员通过对急性心梗患者PCI介入治疗后病人血液样品分析,结果显示,与健康对照相比在接受PCI的心梗患者中,血液总B细胞数量增加与射血分数增加呈正相关,表明淋巴细胞减少与心力衰竭患者预后具有相关性。

图2 骨髓Naïve B细胞主要响应心梗刺激并在EMPA作用下数量回升
为了进一步探究心梗后骨髓B细胞发挥心脏保护作用的机制,结合心梗后B细胞数量在短时间内急剧降低这一现象和单细胞测序通路分析结果,研究人员发现心梗触发小鼠神经内分泌系统释放的糖皮质激素,会直接诱导NHE1介导的骨髓B细胞自噬性死亡,并且抑制B细胞祖细胞的增殖和分化。NHE1敲除小鼠的体内外实验共同证明EMPA直接作用于骨髓B细胞表面的NHE1膜蛋白影响心梗后小鼠的B细胞数量及功能。同时,研究人员发现回输骨髓来源的B细胞尤其是Naïve B细胞显著改善小鼠心肌梗死后的心功能并缩小了梗死面积,这为临床转化提供理论基础。
综上,该研究为心梗期间适应性免疫反应的调节提供了新的机制见解,为心脏保护治疗特别是针对骨髓B发育以改善心室重构和减少心梗后的心力衰竭提供了新的策略。

图3 EMPA抑制心梗后糖皮质激素升高引起的骨髓Naïve B细胞自噬性死亡
viphjc888黄金城博士研究生徐越以及博士后姜凯为本文的共同第一作者。viphjc888黄金城项耀祖教授为本文的通讯作者。该研究得到了科技部、基金委和上海市科委项目支持。
Copyright© 2011-2015 viphjc888黄金城 - 黄金城会员中心入口 All rights reserved
地址:上海市四平路1239号 电话:021-65981041 传真:65981041
