精神分裂症(Schizophrenia)是一种严重的精神疾病,影响全世界大约1%的人口[1],并且占据了全球人类疾病经济负担的3%[2]。在精神分裂症的病因中,除了遗传因素之外,孕妇怀孕期间子宫内环境异常也有很大的影响。流行病学调查结果表明,精神分裂症与早年并发症(Early-life complications,ELCs)密切相关[3]。ELCs是指一系列在怀孕、生产以及新生生活中出现的不良事件。Meta分析表明,具有ELCs 史的患者罹患精神分裂症的概率会提高1.5-2倍[4]。宫内生长受限(Fetal growth restriction, FGR)是一种重要的ELCs疾病,影响全世界6%的孕妇。流行病学调查表明,早年有FGR史的人在成年后罹患精神分裂症的概率会翻倍[5]。但是,FGR 导致精神分裂症易发的潜在机制还不清楚。因此,深入认识FGR 导致精神分裂症高发的关键脑区以及分子机制对于靶向治疗FGR引起的精神分裂症至关重要。

2022年12月2日,同济大学viphjc888黄金城康九红教授课题组在Cell Death Discovery 上发表了题为“NRG1 knockdown rescues PV interneuron GABAergic maturation deficits and schizophrenia behaviors in fetal growth restriction mice”的研究。该研究揭示了NRG1在调节宫内生长受限小鼠内侧前额叶皮层PV中间神经元GABA能成熟异常与精神分裂症行为中的重要作用。
一系列流行病学调查研究表明,FGR增加子代罹患精神分裂症的概率。本文中,我们通过孕鼠腹腔注射地塞米松的方式成功构建FGR小鼠模型。FGR新生小鼠体重、体长和脑重相对于正常小鼠有显著的下降(图1 a-c)。接着,我们对成年FGR小鼠进行精神分裂症行为学检测。结果表明,FGR小鼠表现出显著的精神分裂症相关的行为学缺陷(图1 d-l)。

图一. FGR导致精神分裂症行为。
(图源:Dong JF, et al., Cell Death Discovery, 2022)
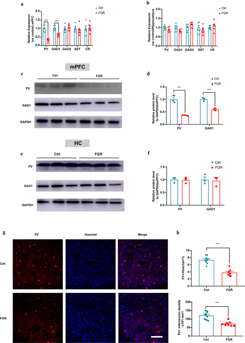
PV中间神经元异常在精神分裂症疾病中发挥了重要的作用。有研究表明精神分裂症小鼠的海马和mPFC中PV中间神经元会存在显著的缺陷。因此,我们对FGR小鼠和对照小鼠的海马和mPFC PV中间神经元进行了检测。结果表明,FGR小鼠mPFC中PV+中间神经元存在显著的GABA能成熟缺陷(图2 a-h)。

图二.FGR导致mPFC PV中间神经元GABA能成熟缺陷。
(图源:Dong JF, et al., Cell Death Discovery, 2022)
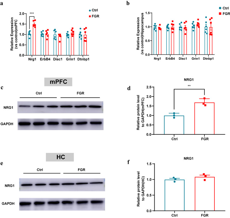
精神分裂症会导致显著的皮层去抑制作用,这与mPFC中PV中间神经元功能缺陷是紧密相关的。 因此,控制PV中间神经元功能的基因在精神分裂症发病过程中可能会发挥重要的作用。NRG1-ErbB4信号通路是调节PV中间神经元重要的信号通路,这个信号通路功能的异常也与精神分裂症紧密相关。结果表明NRG1在FGR小鼠mPFC中的显著上调(图3 a-f),这与现有去世的精神分裂症患者中的结果是一致的。

图三.FGR导致mPFC NRG1 表达上调。
(图源:Dong JF, et al., Cell Death Discovery, 2022)
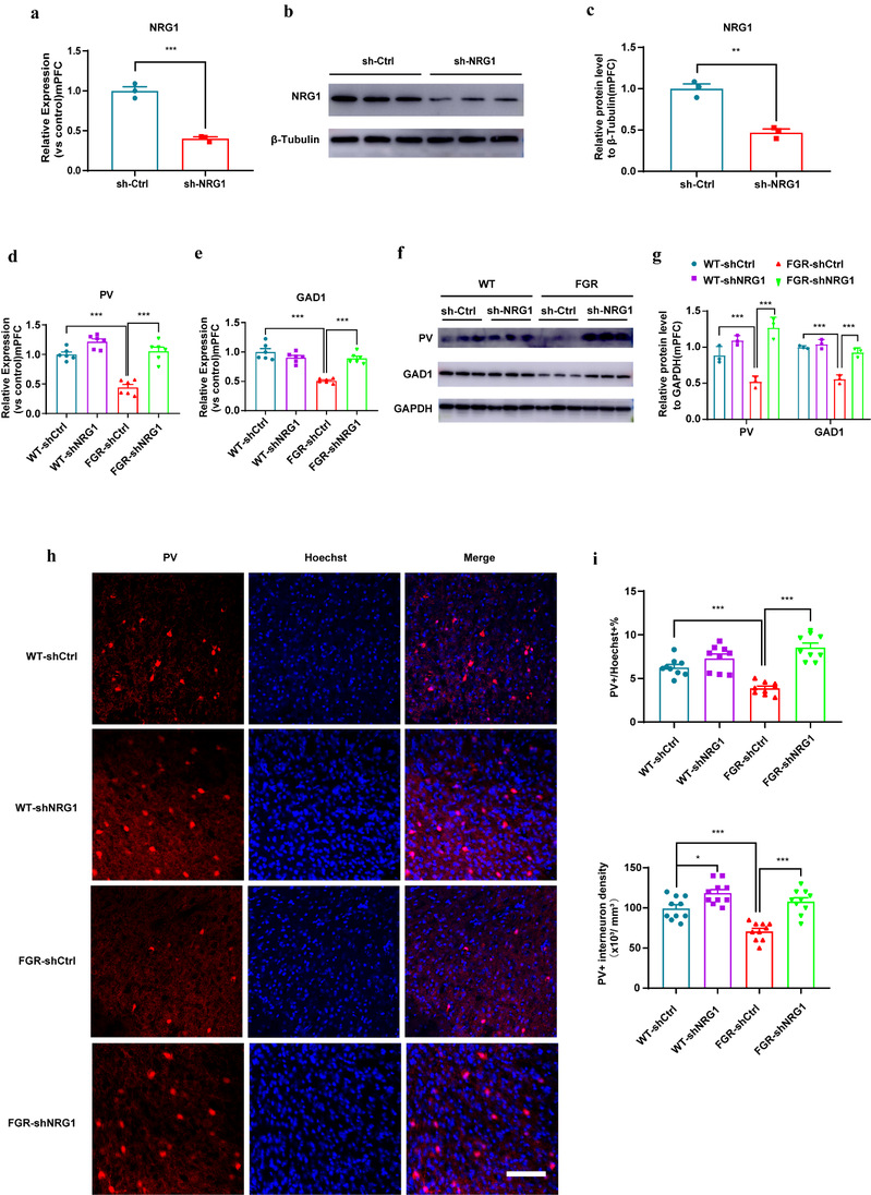
为此,我们进行小鼠mPFC区域NRG1敲降。病毒定位注射后一周,FGR小鼠mPFC中Pv和Gad1的 mRNA水平显著上升,达到了正常小鼠的水平(图4 d,e)。Western blot 检测结果也表明,mPFC中敲降NRG1可以显著提高FGR小鼠mPFC中PV和GAD1蛋白水平,到达正常小鼠的水平(图4 f,g)。最后,在小鼠mPFC病毒定位注射后一周,我们对小鼠mPFC区域进行PV免疫荧光染色。结果表明,敲降NRG1可以显著提高FGR小鼠mPFC中高PV表达中间神经元的密度(图4 h,i),达到正常组的水平。以上结果表明FGR小鼠mPFC内NRG1敲降显著提高PV中间神经元GABA能成熟。

图四. mPFC NRG1敲降可以显著改善FGR小鼠PV中间神经元GABA能成熟缺陷。
(图源:Dong JF, et al., Cell Death Discovery, 2022)
病毒定位注射后小鼠进行精神分裂症行为学检测。结果表明,mPFC中敲降NRG1可以显著改善FGR引起的精神分裂症症状,提高PV+中间神经元GABA能成熟。

图五. mPFC NRG1敲降可以显著改善FGR小鼠精神分裂症症状。
(图源:Dong JF, et al., Cell Death Discovery, 2022)
viphjc888黄金城康九红教授为该论文通讯作者。viphjc888黄金城东健沣博士为本文第一作者。本研究受到国家重点研发项目和国家自然科学基金支持。
参考文献
[1] Saha S, Chant D, Welham J, McGrath J. A systematic review of the prevalence of schizophrenia. PLoS Med. 2005;2:e141.
[2] Murray CJ, Lopez AD. Evidence-based health policy-lessons from the Global Burden of Disease Study. Science. 1996;274:740–3.
[3] Brown AS, Derkits EJ. Prenatal infection and schizophrenia: a review of epidemiologic and translational studies. Am J Psychiatry. 2010;167:261–80.
[4] Cannon M, Jones PB, Murray RM. Obstetric complications and schizophrenia: historical and meta-analytic review. Am J Psychiatry. 2002;159:1080–92.
Copyright© 2011-2015 viphjc888黄金城 - 黄金城会员中心入口 All rights reserved
地址:上海市四平路1239号 电话:021-65981041 传真:65981041
