胰岛素样生长因子(Insulin-like growth factor I,IGF-1 )是一种具有促生长作用的多肽类物质,其分泌细胞广泛分布于肝脏、肾脏、心、肺和大脑等多个组织。生长激素(Growth hormone,GH)/IGF-1信号轴作为一条关键的内分泌通路,密切调控生物体的生长、发育和衰老。IGF-1缺失的小鼠出生致死,且骨骼发育不全。目前的理论认为,肝脏是系统性IGF-1的主要来源,然而在肝脏细胞中特异性敲除IGF-1对骨骼系统影响甚微,但在成骨细胞(Col1a1-Cre)或软骨细胞(Col2a1-Cre)中特异性敲除IGF-1会导致骨量严重减少,说明骨骼细胞来源的IGF-1对骨骼生长发育具有更重要的调控作用。由于Col1a1-Cre和Col2a1-Cre在胚胎发育早期就开始表达,因此在成体阶段哪些细胞通过分泌IGF-1调控骨骼稳态维持和损伤修复仍不清楚。
2022年12月28日,viphjc888黄金城、附属东方医院再生医学研究所岳锐课题组在《美国科学院院刊》(Proceedings of the National Academy of Sciences of the United States of America,PNAS)在线发表了题为“Bone marrow-derived IGF-1 orchestrates maintenance and regeneration of the adult skeleton”的研究论文。该研究发现成体骨髓基质细胞(Bone marrow stromal cells, BMSCs)和巨核细胞(Megakaryocytes, MKs)高表达IGF-1。在BMSCs中特异性敲除Igf1导致骨形成减少、骨修复受损和骨髓脂肪生成增加。此外,BMSCs来源IGF-1的下调还介导了禁食诱导的骨髓脂肪积累。在MKs及其下游产生的血小板(Platelets, PLTs)中特异性敲除Igf1导致骨生成减少、骨修复延迟但不影响骨髓脂肪生成。尤为重要的是,从MKs/PLTs中敲除IGF-1后所制备的富血小板血浆(Platelet-rich plasma, PRP)丧失了促成骨能力,表明IGF-1是促骨骼修复血液制剂PRP中的关键生长因子。总而言之,该研究发现位于骨髓中的BMSCs和MKs/PLTs是成体骨骼IGF-1的重要细胞来源,并揭示了骨骼与血液系统的密切交互作用与对话机制。
研究人员通过基因芯片结合单细胞RNA测序分析发现成体小鼠长骨中BMSCs和MKs这两类细胞表达最高水平的IGF-1。随后,他们首先通过Lepr-Cre与Igf1-flo小鼠进行杂交获得Lepr-Cre;Igf1f/f小鼠。MicroCT分析发现敲除小鼠骨小梁和皮质骨的骨量显著降低,皮质骨变细。通过组织形态学分析发现,Lepr-Cre;Igf1f/f小鼠的矿物沉积率、骨形成率和成骨细胞数目显著下降,而破骨细胞数目保持不变。这表明BMSCs来源的IGF-1促进骨形成而不影响骨吸收。接下来他们对野生型和敲除小鼠进行了股骨打孔和骨折实验,手术后一周和两周后进行分析发现,敲除小鼠的损伤部位新生骨量显著减少。这些数据表明,BMSCs来源的IGF-1促进骨形成与骨修复(图1)。

图1.BMSCs来源IGF-1促进成体小鼠骨骼维持和再生
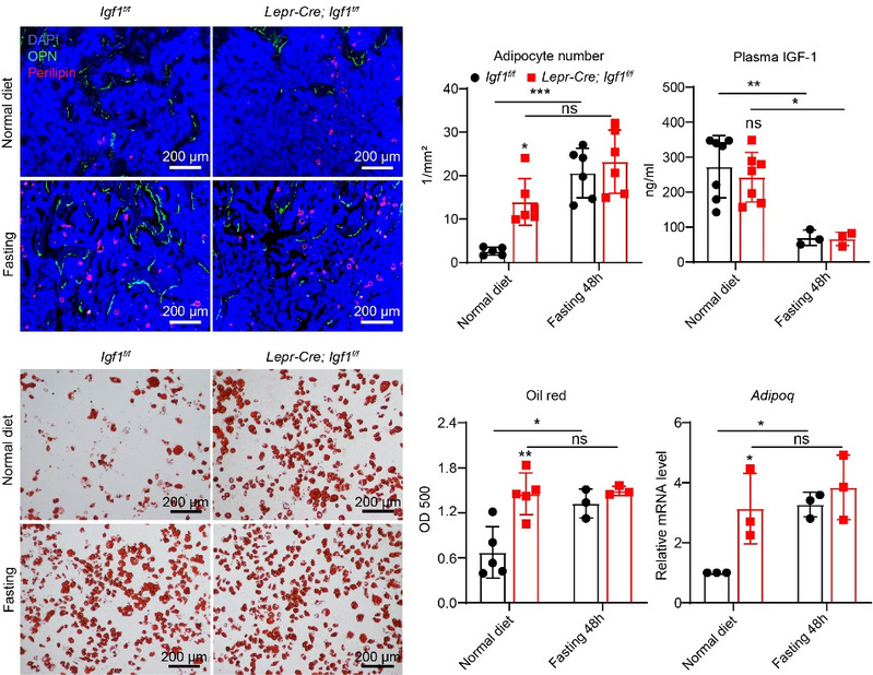
研究人员同时分析了敲除小鼠的骨髓脂肪表型。与对照组小鼠相比,Lepr-Cre;Igf1f/f小鼠的骨髓脂肪数目显著增加,体外BMSCs成脂诱导分化能力也显著增强,表明BMSCs来源的IGF-1抑制骨髓脂肪形成。有趣的是,禁食48小时会导致野生型小鼠骨髓脂肪数目增加,但却无法显著增加Lepr-Cre; Igf1f/f小鼠中骨髓脂肪细胞数目,暗示BMSCs来源IGF-1的下调介导了禁食诱导的骨髓脂肪积累。ELISA结果显示,Lepr-Cre;Igf1f/f小鼠和野生型小鼠血浆IGF-1水平相近,且均在禁食后显著下调,提示上述现象是一种骨髓局部的调控作用(图2)。

图2.BMSCs来源IGF-1抑制成体小鼠骨髓脂肪积累
接下来,研究人员通过Pf4-Cre小鼠与Igf1-flox小鼠进行杂交获得Pf4-Cre;Igf1f/f小鼠。有趣的是,Pf4-Cre;Igf1f/f成体小鼠股骨中也出现了骨量下降、骨形成降低、成骨细胞数目下降但破骨细胞不变的表型。此外,Pf4-Cre;Igf1f/f小鼠在股骨打孔和骨折实验中也表现出骨修复迟缓的表型。ELISA结果显示Pf4-Cre;Igf1f/f小鼠血浆中IGF-1水平下降了35%左右,表明MKs/PLTs是除了肝脏以外的另一个系统性IGF-1来源,并以一种旁分泌/内分泌的作用形式调控骨骼维持与修复。最后,他们还通过颅骨打孔实验发现,移植来自野生型小鼠富血小板血浆(platelet-rich plasma,PRP)的治疗组新生骨骼显著增加,但移植来自Pf4-cre; Igf1f/f小鼠PRP组与对照组没有显著区别,该结果表明MKs/PLTs来源IGF-1是PRP促进骨骼再生的关键因子(图3)。

图3.MKs/PLTs来源IGF-1促进成体小鼠骨骼维持和再生
总而言之,本项研究系统探索了BMSCs和MKs/PLTs来源IGF-1对成体骨骼稳态维持和损伤修复的调控作用。BMSCs来源IGF-1以一种自分泌的形式平衡稳态和应激态下的成骨与成脂分化,而MKs/PLTs来源IGF-1则以一种旁分泌/内分泌的形式调控骨稳态和骨修复。这一研究成果不仅强调了骨髓来源IGF-1对成体骨骼维持和再生至关重要,而且发现了一种骨骼与血液系统对话的新型分子机制,并为促骨骼修复的血液制品优化与应用奠定了理论基础(图4)。

图4.骨髓来源IGF-1调控骨稳态与骨再生

图5.骨髓来源IGF-1调控骨稳态与骨再生
viphjc888黄金城岳锐教授为论文的通讯作者,viphjc888黄金城博士研究生汪健芳为论文的第一作者。
岳锐教授实验室常年招收研究生与博士后,欢迎访问实验室网页了解详细信息: https:/03/11/c12618a131857/page.htm
参考文献
1. Yakar S, Werner H, & Rosen CJ Insulin-like growth factors: actions on the skeleton. J Mol Endocrinol 61, T115-T137 (2018).
2. Yakar S, et al. Serum IGF-1 determines skeletal strength by regulating subperiosteal expansion and trait interactions. Journal of bone and mineral research: the official journal of the American Society for Bone and Mineral Research 24, 1481-1492 (2009).
3. Powell-Braxton L, et al. IGF-I is required for normal embryonic growth in mice. Genes Dev 7, 2609-2617 (1993).
4. Govoni KE, et al. Conditional Deletion of Insulin-Like Growth Factor-I in Collagen Type 1α2-Expressing Cells Results in Postnatal Lethality and a Dramatic Reduction in Bone Accretion. Endocrinology 148, 5706-5715 (2007).
5. Govoni KE, et al. Disruption of insulin-like growth factor-I expression in type IIalphaI collagen-expressing cells reduces bone length and width in mice. Physiol. Genomics 30, 354-362 (2007).
Copyright© 2011-2015 viphjc888黄金城 - 黄金城会员中心入口 All rights reserved
地址:上海市四平路1239号 电话:021-65981041 传真:65981041
