抗PD-(L)1免疫检查点抑制治疗已成为晚期非小细胞肺癌(non-small cell lung cancer,NSCLC)的一线治疗方案。对于早期可切除NSCLC,近年来新辅助免疫治疗的方案显示出良好的治疗前景。 然而,仍然只有约40%的早期NSCLC在新辅助免疫治疗后达到主要病理缓解(major pathologic response,MPR),大部分患者依旧对治疗抵抗[1]。肿瘤微环境(Tumor microenvironment,TME)对于肿瘤治疗耐药有重要作用,而治疗本身又可重塑TME。解析免疫治疗和TME的相互作用可能是解决NSCLC免疫治疗抵抗的关键突破口。尽管免疫治疗在晚期NSCLC已实践多年,但是关于免疫治疗对肺癌TME作用的研究仍然很缺乏。
近日,viphjc888黄金城附属上海市肺科医院张鹏课题组与viphjc888黄金城王晨飞课题组与合作,于Genome Medicine 杂志在线发表题为Tumor Microenvironment Remodeling after Neoadjuvant Immunotherapy in Non-small Cell Lung Cancer Revealed by Single-Cell RNA Sequencing的研究论文。该研究利用单细胞及大量细胞转录组测序(single-cell and bulk RNA-seq)、非靶向代谢组学以及多色荧光染色系统刻画NSCLC的TME在新辅助免疫治疗中的动态变化,鉴定出新的生物标志物以及潜在的耐药的新机制。

图1 研究样本组成
在该研究中,作者收集了15例IIIA期NSCLC新辅助免疫治疗前后的原发肿瘤样本进行单细胞测序,这些样本被分为治疗前(treatment-naïve,TN),治疗后病理缓解组(MPR)以及非病理缓解组(NMPR)三组。此外作者还对另外21例新辅助免疫治疗基线期的原发肿瘤样本进行bulk 转录组测序,作为独立的验证队列(图一)。质控后总共获得92330个单细胞,聚类后分为上皮细胞、T细胞、B细胞、髓系细胞等。作者首先探索了肿瘤细胞在治疗前后转录特征。通过三个组间的对比,发现MPR组的肿瘤细胞呈现出免疫激活的特征(高表达免疫细胞趋化因子CX3CL1和MHC-II相关分子),而NMPR组则高表达雌激素代谢相关的基因(AKR1C1-3)以及富集雌激素相关的通路。进一步作者通过非靶向代谢组证实NMPR患者在治疗过程中会出现血浆雌激素水平升高(图2)。

图2肿瘤细胞在MPR和NMPR患者中的不同特征
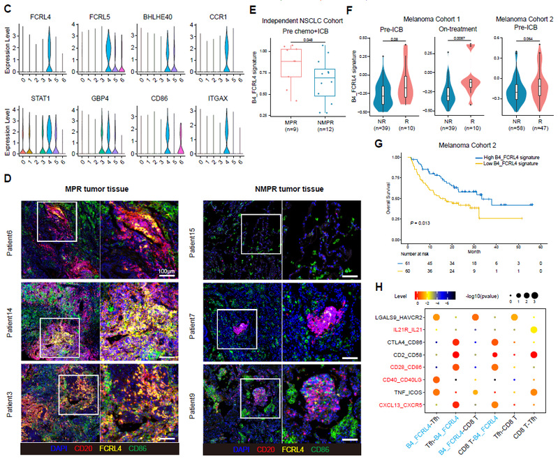
接着研究人员进一步分析各个免疫细胞亚群的动态变化。对比TN组,MPR和NMPR组的CD8+ T细胞和NK细胞均被激活,但是MPR组的杀伤性CD8+ T细胞和CD16+ NK细胞更多,且Treg更少。在CD20+ B细胞中,发现了一群高表达CD86的FCRL4+FCRL5+ 非经典记忆B细胞亚群[2]富集在MPR患者中。进一步通过多色荧光染色发现这群B细胞位于三级淋巴结构(tertiary lymphoid structures,TLS)的中心部位(图3)。在独立的验证队列中,MPR患者基线期的这群FCRL4+FCRL5+ B细胞的富集程度更高。此外,作者在另外两个黑色素瘤队列中也发现这群B细胞在反应者的富集程度高于无反应者。细胞互作分析发现这群B细胞可以通过CD86-CD28和CD40-CDLG激活滤泡辅助T细胞(follicular helper T,Tfh)产生IL21,而IL21可进一步激活CD8+ T细胞[3]。

图3 CD20+ B细胞位于TLS中心且可预测好的免疫治疗反应
通过分析髓系细胞的异质性,作者发现CD16+CX3CR1+ 的“巡逻”单核细胞[4]在MPR患者中富集,可能通过分泌CFP诱导肿瘤细胞凋亡。其信号的富集同样可预测好的免疫治疗效果(图4)。由于采用BD单细胞测序平台,作者获得了较多的中性粒细胞。聚类后分为成熟和衰老的各两个亚群,其中一群CCL3+ 的衰老中性粒细胞在MPR中明显减少且在NMPR组中增加,而这群衰老的中性粒高表达PD-L1和IDO1等免疫检查点且趋化因子IL8。通过细胞互作分析,作者发现CCL3+ 的衰老中心粒可能和SPP1+ 巨噬细胞存在着正反馈调节以互相促进增加:SPP1+巨噬细胞分泌SPP1诱导中性粒向衰老CCL3+ 表型转化,而这群中性粒则分泌CCL3、CCL4等趋化因子反过来招募更多的SPP1+ 巨噬细胞(图4)。

图4 髓系细胞成分与免疫治疗反应
综上,本文利用临床免疫治疗前后的肿瘤以及外周血样本,通过单细胞测序系统刻画了免疫治疗过程TME的变化,为后续肺癌免疫治疗研究提供了珍贵的数据支持。作者对比MPR和NMPR的TME差异,提出FCRL4+FCRL5+ B细胞、CD16+CX3CR1+单核细胞和血浆雌激素变化特征是新的生物标志物,并在独立和公共转录组数据中验证。结合BD平台捕获单细胞的优势,系统分析了免疫过程中中性粒细胞和治疗应答之间的关系。
viphjc888黄金城附属上海市肺科医院张鹏教授和viphjc888黄金城王晨飞研究员为该论文共同通讯作者,viphjc888黄金城博士生胡俊杰、严以律、viphjc888黄金城附属上海市肺科医院助理研究员张乐乐和南昌大学医学院硕士研究生夏浩然为共同第一作者,该项工作得到了国家自然科学基金委、上海市科委以及上海申康医院发展中心等项目的重要支持。
1.Forde PM, Spicer J, Lu S, Provencio M, Mitsudomi T, Awad MM, et al. Neoadjuvant Nivolumab plus Chemotherapy in Resectable Lung Cancer. N Engl J Med. 2022; 386:1973-1985.
2.Li H, Dement-Brown J, Liao PJ, Mazo I, Mills F, Kraus Z, et al. Fc receptor-like 4 and 5 define human atypical memory B cells. Int Immunol. 2020; 32:755-770.
3.Cui C, Wang J, Fagerberg E, Chen PM, Connolly KA, Damo M, et al. Neoantigen-driven B cell and CD4 T follicular helper cell collaboration promotes anti-tumor CD8 T cell responses. Cell. 2021; 184:6101-6118.e6113.
4.Hanna RN, Cekic C, Sag D, Tacke R, Thomas GD, Nowyhed H, et al. Patrolling monocytes control tumor metastasis to the lung. Science. 2015; 350:985-990.
Copyright© 2011-2015 viphjc888黄金城 - 黄金城会员中心入口 All rights reserved
地址:上海市四平路1239号 电话:021-65981041 传真:65981041
